消防常识珍珠棉存放的时候要注意些什么呢?
来源:http://zhengzhou.xxhszy.net/news119.html发布时间:2017-03-21
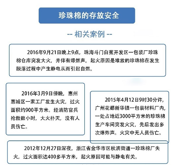
2月22日下午5点,东莞市黄江镇长龙社区一家郑州珍珠棉厂着火,燃烧物质为郑州珍珠棉,过火面积约1500平方米,幸运的是火灾没有造成人员伤亡。郑州珍珠棉火灾近年时有发生,那么珍珠棉是什么?存放的时候要注意些什么呢?
禁止明火
1、仓库内及其附近应置消防设备,并于适当位置设置消防器材配置图,以策安全。
2、仓库内以及四周附近,严格要求禁止吸烟、明火。
3、每款不同的产品分别存放,不可乱放或全部放在一起。
4、各项材料应按类别排列整齐,以“料位卡”标明材料名称及编号并绘制各类材料存放位置图。

1、电线线路也是珍珠棉引起火灾的原因,所以要经常性的检查电线线路,线路短路是珍珠棉着火的一大原因。好的建议就是,不让珍珠棉靠近电线线路。
2、珍珠棉是易燃物品,实验证明,非明火的小燃物也让珍珠棉起火,如快熄灭的烟头。
3、经常性的把珍珠棉摩擦的物品进行放电,因为摩擦起电后带电的物体如果所带电荷达到一定程度时将会进行放电动作,很可能会引起珍珠棉着火。
4、选择存放仓库位置时要分析周边工厂,是否有生产不利珍珠棉的任何产品。
当然珍珠棉也有普遍棉和防静电棉区分,如果想要可以减免火灾的发生,也可以使用防静电珍珠棉。
- 上一篇:拉伸膜是怎样拉伸成型的?
- 下一篇:拉伸膜的有效宽幅偏差是多少
相关标签:
相关产品RELATED PRODUCT
相关新闻RELATED NEWS
- 珍珠棉防护原理 适配多品类货物包装需求2026-04-27
- 气泡膜在多种产品包装中的实践分享2026-04-20
- 工业包装升级:珍珠棉、气泡膜、缠绕膜的协同应用2026-04-13
- 鸿森纸业:拉伸缠绕膜在托盘货物固定中的应用技巧2026-04-06






